Задача 37

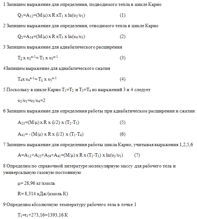
Условие задачи: В цикле Карно подвод тепла осуществляется при t1=1120 °C. Определить термический КПД цикла, подведенное и отведенное количество тепла, температуру отвода тепла, если известно: рабочее тело – воздух, масса рабочего тела М=1кг, относительное изменение объема рабочего тела в процессе расширения υ2/υ1=2, полная работа цикла А=190 кДж.

Задача 37

Задача 37

Не подходит эта задача? Посмотрите другие:

  • Приложение 18.2
  • Задача 185 Условие: Определить: 1) Параметры точек идеального цикла ГТУ, термический кпд, мощность […]
  • Задача 34 Условие задачи: Для уменьшения тепловых потерь стенкой здания и повышения температуры […]
  • Задача 48 Условие: Внутри горизонтально расположенной трубы, движется трансформаторное масло. […]
  • Задача 225 Условие задачи: Для идеального цикла поршневого двигателя внутреннего сгорания со […]
  • Задача 54 Условие: В одноходовом вертикальном кожухотрубном теплообменнике с трубными решетками, в […]


Разработка и продвижение сайта SELENA-INFO