Задача 17

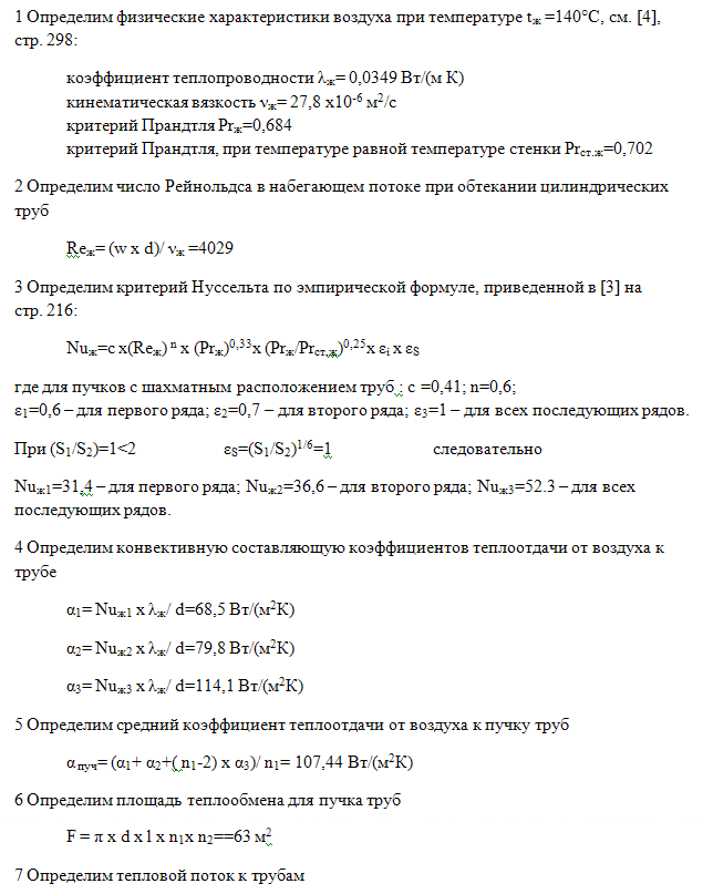
Условие задачи: пучок труб с шахматным расположением в n1=12 рядов по n2=35 труб в ряд имеет длину l=3 м. Наружный диаметр труб d=16 мм. Расстояние между осями труб S1=S2=S=22 см. воздух поступает в пучок труб со скоростью w=7 м/с и температурой tж=140°С. Определить тепловой поток к трубам если температура их поверхности tс=24°С.

Задача 17
Задача 17

Не подходит эта задача? Посмотрите другие:

  • Задача 262 Условие задачи: Поршневой компрессор подает V=2,4 м3 воздуха в минуту (объем приведен к […]
  • Задача 120 Условие: Стальной слиток размером 100×200×300 мм, имеющий температуру tо=20оС […]
  • Задача 10 Условие задачи: Внутри горизонтально расположенной трубы, движется горячая вода, а […]
  • Задача 32 Условие задачи: Азот с начальными параметрами р1=2 МПа и t1=300°С вытекает в количестве […]
  • Задача 35 Условие задачи: Скорость воздуха на входе в трубопровод w1=8 м/с, при параметрах р1=0,8 […]
  • Теплоемкость воды Теплоемкость воды через градус (от 0 до 100 )


Разработка и продвижение сайта SELENA-INFO