Задача 108

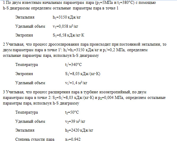
Условие задачи: Один килограмм перегретого водяного пара с давлением р1=5 МПа и температурой t1=380°C сначала дросселируется в вентиле до промежуточного давления р2=0,2 МПа, а затем расширяется адиабатно до давления р2=0,004МПа. Определить параметры пара за вентилем, увеличение энтропии и изменение энтальпии при адиабатном расширении.

Задача 108

Задача 108

Не подходит эта задача? Посмотрите другие:

  • Таблица 1 Средняя массовая теплоемкость газов при постоянном давлении, кДж/кг […]
  • Задача 140 Условие задачи: Теплофикационная турбина с противодавлением работает со входными […]
  • Теплоемкость твердых веществ Теплоемкость твердых веществ
  • Задача 248 Условие задачи: Определить массовое потребления кислорода, протекающего по трубопроводу […]
  • Приложение 27.1
  • Задача 114 Условие: Определить для цикла поршневого ДВС со смешанным подводом теплоты параметры […]


Разработка и продвижение сайта SELENA-INFO