Задача 135

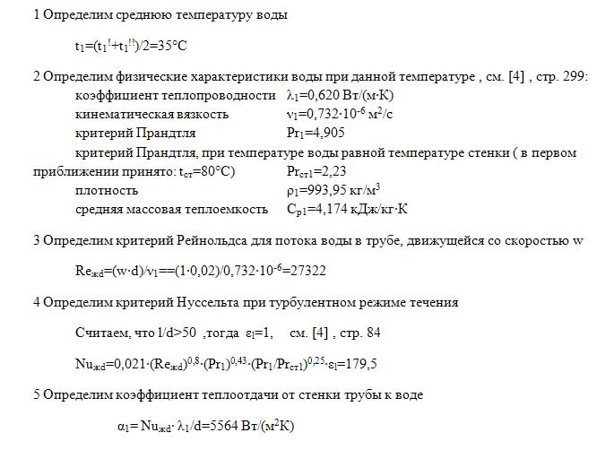
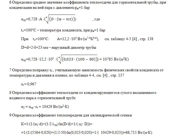
Условие задачи: Определить длину стальной горизонтальной трубы диаметром d=20 мм с толщиной стенки δ =1,5 мм, предназначенную для подогрева воды от t1!=20°С до температуры t1!!=50°С. Скорость течения воды w=1 м/с. Снаружи труба омывается сухим насыщенным паром под давлением рн=1 бар. Определить также гидравлическое сопротивление трубы.

Решение …

Задача 135

Задача 135

Задача 135

Задача 135

Не подходит эта задача? Посмотрите другие:

  • Задача 66 Условие: По тонкостенному трубопроводу внутренний диаметр, которого d1=200 мм, движется […]
  • Задача 202 Условие: Определить излучательную способность поверхности Солнца, если известно, что ее […]
  • задача 234 Условие задачи: Тепловыделяющий элемент ядерного реактора выполнен из смеси карбида […]
  • Задача 215 Условие задачи: Расход газа в поршневом одноступенчатом компрессоре составляет V1 = 55 […]
  • Задача 200 Условие: Определить, какую долю излучения, падающего от абсолютно черного источника, […]
  • Задача 148 Условие: Водовоздушный нагреватель выполнен из труб диаметром 38х3 мм. Греющая среда - […]


Разработка и продвижение сайта SELENA-INFO