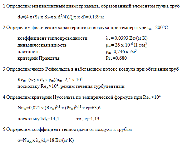
Задача 51

Условие: Пучок труб, с коридорным расположением труб, омывается продольным потоком воздуха. Наружный диаметр труб d=20 мм и их длина l=2 м. Расстояние между осями труб S1=S2=S=50 мм. Средняя температура воздуха tж=200 °С, средняя скорость движения воздуха w=6 м/с. Определить коэффициент теплоотдачи от воздуха к поверхности труб.

Задача 51

Не подходит эта задача? Посмотрите другие:

  • Задача 185 Условие: Определить: 1) Параметры точек идеального цикла ГТУ, термический кпд, мощность […]
  • Расчет труб отопления Методика и расчетные формулы.Упрощенный расчет трубопроводов отопления и тепловых […]
  • Задача 30 Условие задачи: Определить коэффициент использования тепла топлива на ТЭЦ, а также […]
  • Таблица 17 Плотность некоторых жидкостей
  • Задача 184 Условие задачи: Рассчитать эффективную мощность на валу поршневого одноступенчатого […]
  • Приложение 22.4


Разработка и продвижение сайта SELENA-INFO