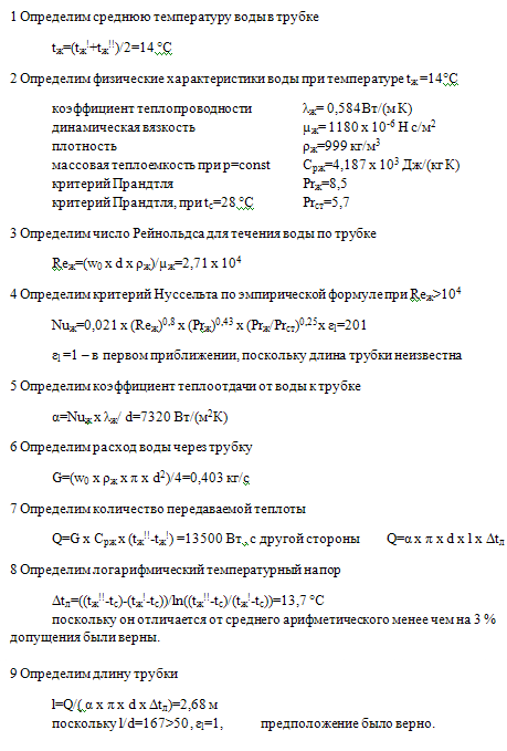
Условие: Средняя по длине температура стенки трубки конденсатора паротурбинной установки tс=28 °С, внутренний диаметр трубки d=16 мм, температура воды на входе tж!=10 °С, а на выходе tж!!=18 °С, средняя скорость воды w0=2 м/с. Определить длину трубки, необходимую для обеспечения заданного нагрева воды.
