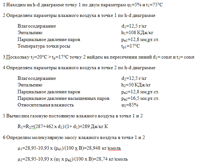
Задача 26

Условие задачи: Используя h-d диаграмму, определить параметры влажного воздуха для процесса протекающего при tр =const, если известны:

Задача 26

Задача 26

Задача 26
Задача 26

Не подходит эта задача? Посмотрите другие:

  • Задача 94 Условие: По вертикальной трубе, длиной l=2,0 м, движется дым со скоростью w=0,5 м/с. […]
  • Задача 48 Условие: Внутри горизонтально расположенной трубы, движется трансформаторное масло. […]
  • Таблица 3 Средняя объемная теплоемкость газов при постоянном давлении, кДж/м3 […]
  • Приложение 20.3
  • Задача 205 Условие задачи: Пар-фреон-12 при температуре t1 =-200C поступает в компрессор, где […]
  • Задача 16 Условие задачи: В цехе с температурой воздуха и стен tж=10°С находится горизонтальная […]


Разработка и продвижение сайта SELENA-INFO