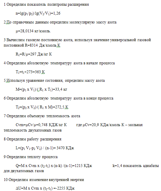
Условие: Азот объемом V1=6 м3 политропно расширяется от p1=0,6 МПа и t1=90°С до конечного давления p2=0,15 МПа и объема V2=18 м3.Определить показатель политропы, теплоту процесса, работу расширения и изменение внутренней энергии.
Не подходит эта задача? Посмотрите другие:
Задача 188 Условие задачи: Определить минимальную теоретическую работу разделения 1 кг воздуха на […]
Задача 248 Условие задачи: Определить массовое потребления кислорода, протекающего по трубопроводу […]